Secure IIoT met Edge IoT
Data op een veilige manier naar de cloud
Met de Edge IoT upgrade voor de industriële routers mbNET en mbNET.rokey wordt de router een volledige IoT gateway voor secure IIoT.
Gegevens zijn het nieuwe goud. Als remote access de ondersteuning merkbaar heeft verbeterd en gekwalificeerde technici het onderhoud efficiënter hebben kunnen uitvoeren, brengen gegevens operaties en services op afstand naar een hoger niveau.
Ondersteuning voor verschillende cloud platforms en moderne communicatieprotocollen, transformeert de Edge IoT de mbNET & mbNET.rokey in een krachtige IOT gateway.
Met de Edge IoT verzamelt de mbNET router lokaal gegevens, verwerkt deze en verstuurt deze naar uw cloud applicatie.
Vereenvoudig de ontwikkeling van IOT Edge toepassingen met Node-RED
Node-RED vereenvoudigt het ontwerp van uw IoT Edge applicatie. Het is web-based en bestaat uit een grafische gebruikersinterface. Tevens beschikt het over een bibliotheek met vooraf gebouwde functies en nodes. Elk node, standaard of door de gebruiker gedefinieerd, beheert een enkele functionaliteit. Denk aan stuur een e-mail, voer een Modbus leesactie uit, communiceer met mbCONNECT24, MQTT (publish/subscribe), OPC-UA en meer…
Om uw toepassing te maken, sleept u eenvoudig via drag & drop de nodes op het ontwerpblad. En plaatst u deze volgens de logische stroom van acties. Hiermee configureert u ze op basis van uw toepassingscontext. Met Node-RED, verzamelt u gegevens, verwerkt deze en verstuurt ze aan de cloud applicatie.
vragen over deze applicatie?
Neem gerust contact op met ons team en hun expertise.
Voorbeelden van applicaties van secure IIoT met Edge IoT
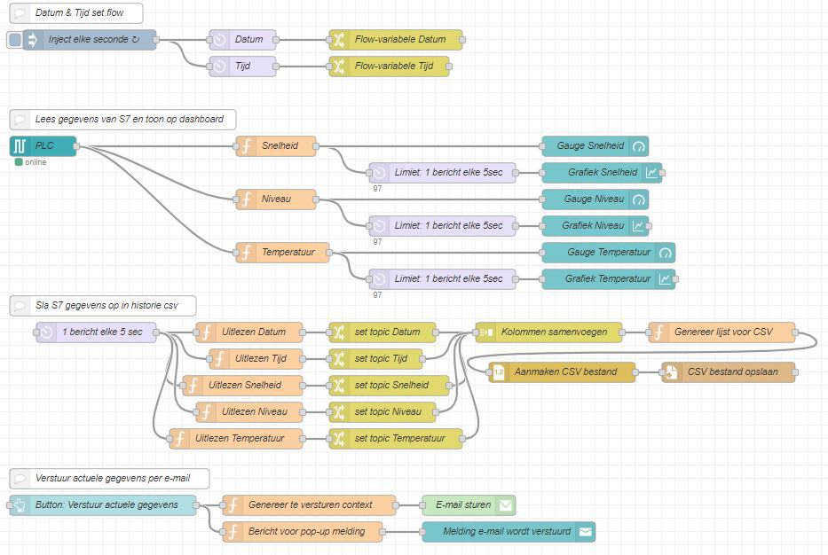
Haal gegevens uit Siemens S7 PLC’s
Gegevens van variabelen kunnen eenvoudig gelezen en overschreven worden vanuit diverse S7 PLC’s. Hiervoor beschikt Node-REd over de S7-node. Variabelen kunnen snel toegevoegd, geïmporteerd of geëxporteerd worden (CSV). Zodra de informatie in Node-RED aanwezig is kan het verder verwerkt worden. Denk aan weergave op dashboards of data logging naar o.a. Azure, SFTP, CSV, MQTT of OPC-UA.
Visualiseer en beheer gegevens met machine dashboards
Ontwerp uw eigen machine dashboard met Node-RED. Haal gegevens uit diverse PLC besturingssystemen of uit cloud databases en toon de gegevens op uw eigen machine dashboard. Diverse dashboard widgets zijn aanwezig binnen Node-RED, denk aan grafieken, gauges, sliders, buttons, switches, dropdown menu’s en meer. Meerdere pagina’s per dashboard is mogelijk. Pas de dashboards aan uw eigen huisstijl aan.
Een web developer een geheel eigen lay-out ontwikkelen. Ook is het mogelijk om het dashboard van mbCONNECT24 te gebruiken. De editor van Node-RED en de dashboards zijn eenvoudig met standaard webbrowser te openen via een VPN met mbCONNECT24 of nog sneller via mbWEB2go.
Verstuur data naar MQTT broker
Message Queueing Telemetry Transport (MQTT) is een machine-to-machine (M2M) / Internet of Things (IoT) connectiviteitsprotocol. Het is ontworpen voor een lichtgewicht publish/subscripe berichtenverkeer. Tevens ideaal voor mobiele toepassingen vanwege de kleine omvang, het lage stroomverbruik, de geminimaliseerde datapakketten en de efficiënte distributie van informatie naar één of meerdere ontvangers.
De centrale spil bij MQTT is de broker, deze verzamelt gegevens van zenders (publisher) en stuurt ze naar bepaalde abonnes (subscriber) die deze gegevens willen ontvangen, beide zijn in dit geval clients en kunnen zowel zenden als ontvangen. De broker zorgt ervoor dat publisher en subscriber geen gegevens van elkaar hoeven te kennen, alles verloopt via de broker.
De broker beheert onderwerpen (topics) met inhoud (payloads). Een abonnee die geïnteresseerd is in zo’n topic abonneert zich bij de broker op dit topic. De zender publiceert zijn gegevens met deze topic aan de broker. Wanneer de broker een bericht krijgt met een bepaalt topic verstuurd de broker dit bericht naar alle clients die geabonneerd zijn op dit topic. Het MQTT protocol gebruikt poort 1883 voor onversleutelde communicatie en poort 8883 voor versleutelde communicatie.
Edge IoT voorbeeld applicatie
Een voorbeeld van secure IIoT is dat we een een temperatuur instellen via een Node-RED dashboard. Deze gegevens sturen we met topic Kamertemperatuur naar de MQTT broker. Vervolgens abonneren we ons op de broker met ditzelfde topic en deze gegevens sturen we door aan een gauge op het dashboard. Via een S7 PLC lezen we de huidige temperatuur.
Deze sturen we door aan de MQTT broker met topic HuidigeTemperatuur en abonneren ons ook op dit topic om de huidige temperatuur te tonen op een dashboard. In dit voorbeeld gebruiken we de broker mqttdashboard.com. Het advies is om deze onbeveiligde broker alleen te gebruiken voor testdoeleinden en voorbeelden en niet in een productieomgeving.
Data logging in CSV file
Als de gegevens in Node-RED zijn binnengehaald, uit bijvoorbeeld een PLC, is het mogelijk om deze data verder te verwerken. Bijvoorbeeld in een data logging CSV bestand. Op deze manier kunnen gegevens in een tijdelijk CSV bestand opgeslagen worden op de interne SD kaart waar ook de Edge IoT op draait.
Het is ook mogelijk om deze gegevens op bijvoorbeeld een vast tijdstip of met een dashboard button te versturen naar een SFTP server of via e-mail. Actuele gegevens kunnen ook met één druk op een dashboard button per e-mail verstuurd worden.
Verstuur data naar OPC-UA server
Lees of verstuur gegevens naar een OPC-UA server. Haal bijvoorbeeld gegevens uit een S7 PLC en verstuur deze gegevens naar een OPC-UA server. Of toon gegevens van een OPC-UA server op een Node-RED dashboard.
vragen over deze applicatie?
Neem gerust contact op met ons team en hun expertise.























